安徽职业技术大学
211 |
985 |
双一流 |
理工
安徽省
高职(专科)
省重点
公办
8655
团结、奋发、严谨、求实
0551-64689114,0551-64391320
http://www.uta.edu.cn/
更多 >
图片
院校首页
历年分数
历年分数
历年分数
普通类
艺术类
体育类
招生计划
院校计划
投档规则(艺术)
投档规则(体育)
招生政策
招生简章
招生资讯
探校攻略
探校攻略
探校攻略
探校攻略
探校攻略
探校攻略
院校首页
> 招生简章
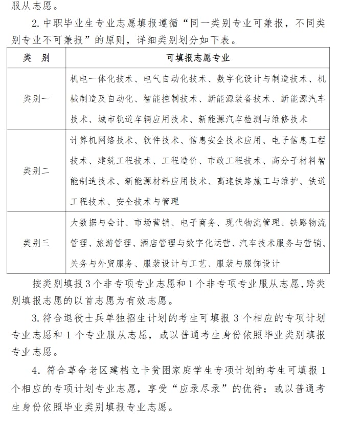
安徽职业技术学院2024年分类考试招生章程
2024-03-16 10:54:17 分享至:
点击查看:
更多内容
招生简章
招生资讯
安徽职业技术学院2024年分类考试招生章程
2024-03-16 10:54:17
点击查看:
更多内容